最佳回答
本文由作者推荐
详细内容
- 01
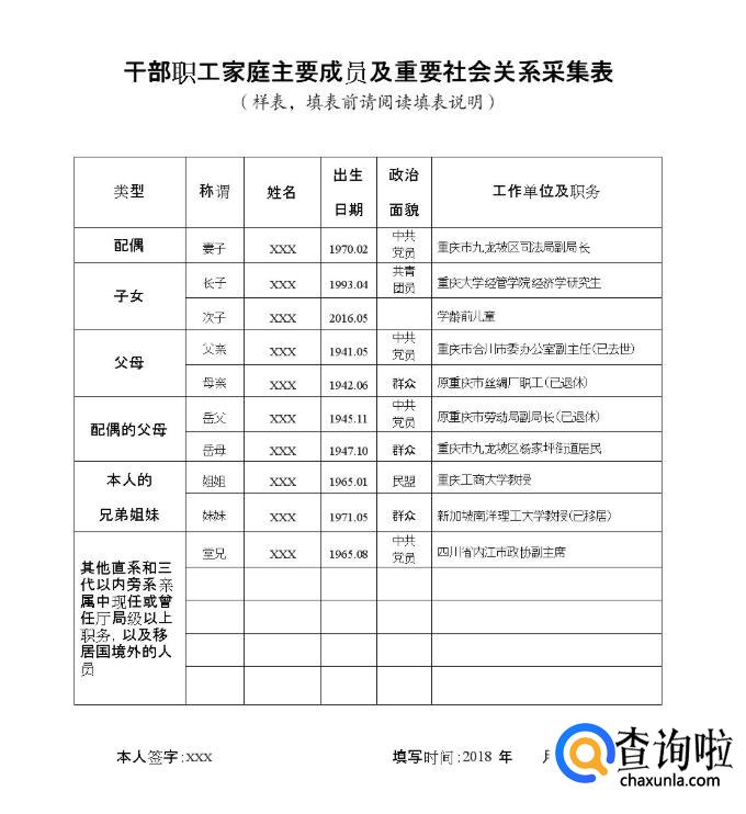
原则上来说,主要的社会关系成员指的是本人的旁系亲属,如岳父母、分居的兄弟姐妹、伯叔姑姨舅、甥侄等,还包括和本人关系较密切或本人受其影响较大的亲友、同学等。
- 02
不过在实际填写的时候,需要注意的是:不用全部填写,一般填在政治上、思想上、生活上与你有密切联系的旁系亲属或社会关系中有地位、高学历,社会贡献较大的人。
- 03
如下图填写样式表所示:
家庭主要成员填写配偶、父母、子女情况;主要社会关系填写岳父母、公婆、兄弟姐妹、伯、叔、姑、舅、姨等。家庭主要成员和主要社会关系较多的,填满此表即可,不另续页。
广告位
点击排行
- 2 排行
- 3 排行
- 4 排行
- 5 排行
- 6 排行
- 7 排行
- 8 排行
- 9 排行
- 10 排行
热点追踪
广告位

