简要回答
我们都知道,入团的第一件事当然就是向团组织提交“入团申请书”,但是很多学生不知道“入团申请书”究竟该怎么写,或者说怎么写“更规范”。入团是件严肃而庄严的事情,在这里我将告诉广大莘莘学子该如何书写一篇“合格”的入团申请书。
工具/材料
黑色签字笔
书写用纸
详细内容
- 01
《入团申请书》的写法。
入团申请书的写作格式一般来讲都是固定的,它的内容主要包括五个部分:标题、称谓、正文、结尾、落款。
1、标题:一般写“入团申请书”
2、称谓:一般写“敬爱的团支部”
3、正文:主要包括:
(1)对团的认识;
(2)入团动机和对待入团的态度,表明自己的入团愿望;
(3)个人在政治、思想、作风、工作和学习等方面的主要表现情况;
(4)今后努力方向以及如何以实际行动争取早日加入团组织等。
4、结尾:一般写:“恳请团组织批准我的入团申请”作为正文结束。
5、落款:敬语和日期。
提醒:一定要加“此致,敬礼”等用语结束正文,申请书的最后要署名及注明日期。
- 02
提供优秀入团范文一篇,以作参考。
敬爱的团支部:
我志愿加入中国共产主义青年团!
我认识到中国共产主义青年团是中国共产党领导的先进青年的群众组织,是广大青年在实践中学习中国特色社会主义和共产主义学校,是中国共产党的助手和后备军,所以我申请加入中国共青团坚决拥护中国共产党的纲领。
我通过学习认识到中国共产主义青年团是在中同共产党领导下发展壮大的,始终站在革命斗争的前列,有着光荣的历史。在建设新中国,确立和巩固这会上义的制度,发展社会主义的经济、政治、文化的进程中发挥了主力军和突击队的作用,为党培养、输送了大批新生力量和工作骨干。
我在学校的学习成绩优秀,在学校表现良好,努力学习,严格要求自己,刻苦钻研,不断提高学习成绩和政治思想觉悟,提高自己的自制力,在课堂上遵守纪律,认真听老师讲课,不开小差,遵守学校的规章制度,认真完成老师布置的作业和老师布置的任务。在课余时间阅读一些有益身心的书刊,培养自己高尚的情操,做到德、智、体全面发展的社会主义新一代的接班人。我一定要拥护中国共产党,履行团员的义务,成为中国共产党的好助手和后备军。
如果团支部批准我加入中国共产主义青年团,我将坚持做到坚决拥护中国共产党、拥护共青团,拥护团的纲领,遵守团的章程,执行团的决议,履行团的义务。学习团的基本知识和科学、文化、业务知识。不断提高为人民服务的思想认识,做有文化、有理想、有道德和有纪律的好团员。虚心向先进青年和人民群众学习,团结同学,互相帮助,共同进步。开展批评和自我批评,勇于改正自身的缺点和错误,自觉维护团结。顾全大局,严格认真的履行团员的权利。遵守学校的各种规定制度,尊敬老师,友爱同学,热爱劳动,勤奋学习,积极工作。
我对团组织充满崇敬和向往,渴望着能够早日入团。我要求加入团组织,是为了能更直接地接受团组织的培养教育,以团员的标准,严格要求自己,更好地为建设我们伟大的社会主义祖国贡献自己的力量。
最后,肯请上级组织和团支部能批准我加入中国共产主义青年团,我会努力做一名合格的共青团员。
此致
敬礼
申请人:××× ××年××月××日
声明:本范文来源于网络。 - 03
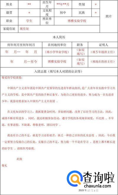
《入团志愿书》的填写要求。
1、出生年月:应填写公历时间。应具体填写年份和月份。
2、籍贯:一般按其父亲的籍贯填写,具体填写从省至县级行政区名称。如:江苏省湛江市。
3、文化程度:指现有文化程度。
4、本人简历:一般应从上小学一年级开始算起,以在一个学校或一个单位学习(工作)为一段分段填写,前后时间要互相衔接,同时要填上所任职务和对填写人这段经历最熟悉的证明人。
5、入团志愿的填写要求:(1)将自己对团的认识写清楚,主要包括对团的性质、纲领的认识和理解;(2)说明为什么要加入共青团;(3)准备怎样做一个合格的团员等。填写入团志愿时要联系自己的思想认识实际填写。
6、介绍人意见:(1)根据被介绍人的表现写出综合性的意见,写明介绍人的优缺点;(2)表明对被介绍人能否入团的态度;(3)介绍人签名。
7、支部大会决议:应写明本次支部大会召开的时间,本团支部共有团员总数,实际出席本次支部大会的团员数,讨论的意见综述及表决结果,并由支部书记签名。
8、总支部委员会意见:应写明总支部委员会的审议结果,并由总支部书记签名。
9、其它栏目要填写完整。
具体填写请看表格范文。
- 04
常见问题汇总。
1、 个人基本信息没填完整。
2、 没贴照片。
3、 志愿书内容太短。
4、 志愿书缺少称呼或申请人署名。
5、 入团介绍人意见处必须具备两个人同意意见以及两个人的签名,四样缺一不可。
6、 入团介绍人意见处没填写日期。
7、 支部大会决议处格式出错,或者表述有问题,或者没填写日期。
8、 上级团委意见那是由学校团委审核并盖章的。
特别提示
一定要用黑色签字笔亲手书写。
点击排行
- 2 排行
- 3 排行
- 4 排行
- 5 排行
- 6 排行
- 7 排行
- 8 排行
- 9 排行
- 10 排行

