华为、荣耀手机更换主题更换字体类型和字体大小
0次浏览 | 2022-10-23 05:34:09 更新
来源 :互联网
最佳回答
本文由作者推荐
简要回答
华为的手机更换字体类型和字体大小都是一样的操作,今天让小编来教教大家吧。
详细内容
- 01
打开手机“设置”功能
- 02
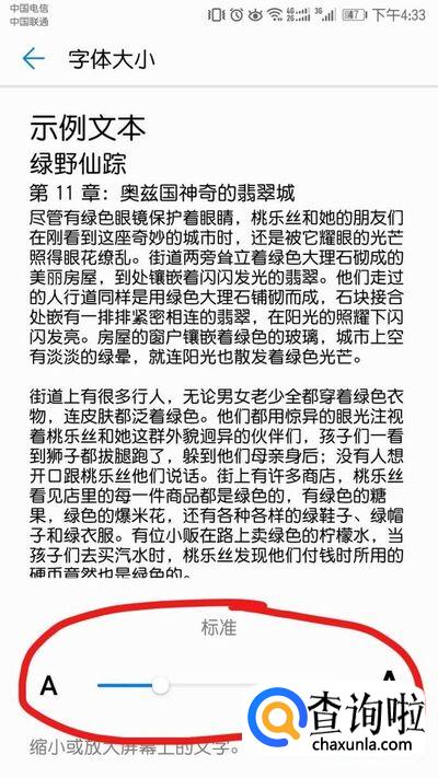
点击“显示”进去显示界面,找到“字体大小”,进入后,可拖动底部调节至满意程度。
- 03
“字体样式”的更改也同样在“显示”中,找到“字体样式”点开,里面就会有许多字体样式模板。点击自己喜欢的就可设置。
- 04
在字体样式里,可见大部分都是需要付费的,如果你不想付费,可以在搜索栏中搜索“免费”,然后选择自己喜欢的字样。下载好的字体在“我的”里面可随意切换。

工具/材料
一部华为手机
广告位
点击排行
- 2 排行
- 3 排行
- 4 排行
- 5 排行
- 6 排行
- 7 排行
- 8 排行
- 9 排行
- 10 排行
热点追踪
广告位



