详细内容
- 01
三纲:君为臣纲;父为子纲;夫为妻纲。五常:仁;义;礼;信
三纲五常(纲常)是中国儒家伦理文化中的重要思想,儒教通过三纲五常的教化来维护社会的伦理道德、政治制度,在漫长的封建社会中起到了极为重要的作用。

三纲成为封建统治者用于奴化人民的工具,是在宋明以后。以等级名份教化社会的观点被称作“天理”,成为 禁锢人们言行的桎梏。如违犯封建伦理纲常,即被视为“名教罪人”。这种说法扭曲了孔子“君君、臣臣、父父、子子、夫夫、妇妇"之说。其核心是从于正理或无条件服从于上下关系,三纲立足于关系下的服从,而孔子立足于正理,倡导无论地位都该依正理尽本份。
“三纲五常”的形成与发展
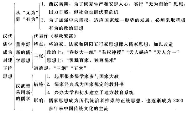
三纲、五常两词,出自于西汉 董仲舒的《春秋繁露》一书。但作为一种道德原则、规范的内容,它渊源于先秦时期的孔子。孔子曾提出了君君臣臣、父父子子和仁义礼智等伦理道德观念。孟子进而提出“父子有亲,君臣有义,夫妇有别,长幼有序,朋友有信”的“五伦”道德规范。董仲舒按照他的“贵阳而贱阴”的阳尊阴卑理论,对五伦观念作了进一步的发挥,提出了三纲原理和五常之道。
董仲舒认为,在人伦关系中,君臣、父子、存在着天定的、永恒不变的主从关系:君为主、臣为从;父为主,子为从;夫为主,妻为从。即所谓的“君为臣纲,父为子纲,夫为妻纲”这三纲。董仲舒又认为,仁、义、礼、智、信五常之道则是处理君臣、父子、夫妻、上下尊卑关系的基本法则,治国者应该给予足够的重视。 三纲五常之说,起于董仲舒,完成于朱熹。但是董仲舒没有将“三纲”和“五常”并提连称,首次并提连称的是东汉后期的经学家马融。这种并提连称意味着封建思想家终于把封建纲纪和处理这种纲纪的道德原则结合为一体,构成了一个完整的政治伦理道德体系。宋朝时期,“朱熹发展天理说,把“三纲五常”与“天理”联结在一起,他认为三纲、五常是天理的展开,是“天理”体现于社会规范的当然的产物,是永恒不变的协调社会关系的妙药”,至此,朱熹的“理一分舒”论便成为社会生活秩序的规范了。

“三纲”与“五常”的涵义
三纲
三纲为:君为臣纲,君不正,臣投他国。国为民纲,国不正,民起攻之。父为子纲,父不慈,子 奔他乡。子为父望,子不正,大义灭亲。夫为妻纲,夫不正,妻可改嫁。妻为夫助,妻不贤,夫则休之。——出自《封神演义》
可见,正确的理解应该是,君主应该成为 臣下的 表率,父亲应该成为儿子的表率,丈夫应该成为妻子的表率,身处某种位置,就要承担相应的责任,正人先正己,三纲非但不是奴役压迫,反而是对上位者的约束,三纲并非是为臣、子、妻定的,而是给君、父、夫定的!
三纲: 君臣义, 父子亲, 夫妇顺。
《礼纬·含文嘉》云:三纲,谓君为臣纲、父为子纲、夫为妻纲矣。
五常
至于五常,爱之仁,正之义,君之礼,哲思智,情同信,春生化万物而成仁,秋刚正利收而为义,礼是形式,智为思想,信是保证。
(1)五常: 仁、 义、 礼、 智、 信。
五常又称“ 五典”,即五种行为规则。语出《 尚书·泰誓下》:“狎辱五常”。
[唐] 孔颖达疏云:“五常即五典,谓父义、母慈、兄友、弟恭、子孝。”
(2)五常: 据说指“五伦”, 古人所谓 君臣、父子、兄弟、 夫妇、朋友五种 人伦关系。用忠、孝、悌、忍、善为“五伦”关系准则。
孟子认为:君臣之间有礼义之道,故应忠;父子之间有尊卑之序,故应孝,兄弟手足之间乃骨肉至亲,故应悌;夫妻之间挚爱而又内外有别,故应忍;朋友之间有诚信之德,故应善;这是处理人与人之间伦理关系的道理和行为准则。

点击排行
- 2 排行
- 3 排行
- 4 排行
- 5 排行
- 6 排行
- 7 排行
- 8 排行
- 9 排行
- 10 排行


