最佳回答
本文由作者推荐
详细内容
- 01
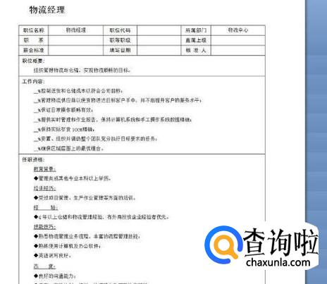
首先我们要了解清楚岗位说明书包含的内容大体有哪些。据小编了解主要有这几项:职位名称、职位类别、职位概要、工作内容、职位权限、任职资格以及工作条件等。
- 02
职位名称和职位类别其实都挺容易编写的,就是这个职位的工作内容和任职资格以及工作条件等都要详细写出来。比如说工作内容必须列出来该岗位所必须做的工作都有哪些,用词要确切,并且还要按照由重到轻的顺序来写。
- 03
任职资格也是一个很重要的编写内容,就是编写能胜任这个岗位的人员必须具备怎样的条件,比如说基本要求、技能要求以及资格证书和知识要求等,都不能或缺了。
- 04
工作条件也要详细的罗列出来,比如说有无工作危险,是否需要出差,以及工作的具体环境是怎样的,这样人家才能知道你这个工作大致是怎样的一个情况。

广告位
点击排行
- 2 排行
- 3 排行
- 4 排行
- 5 排行
- 6 排行
- 7 排行
- 8 排行
- 9 排行
- 10 排行
热点追踪
广告位




