最佳回答
本文由作者推荐
详细内容
- 01
一般情况下美服的lol更新速度较快,资讯消息也是最灵通,所以许多玩家选择去美服玩lol。这个时候玩家们会发现一个特殊的现象,就是美服的歪果仁一般都会用英雄的英文首字母来描述英雄,而永恒梦魇(英文名:Nocturne)也是其中之一,于是国内玩家就会把美服的简称带到中国,久而久之,梦魇就被NOC所代表。

永恒梦魇·魔腾是竞技网游《英雄联盟》中的一位英雄角色。
梦魇是一个天生的打野英雄,清野效率很高,但由于版本问题,梦魇有时并不强势,但不失为一个好的打野英雄。在初期,梦魇的威慑力并不强,但Q的加速和E的恐惧也让梦魇有一个不错的GANK能力。梦魇的大招使他可以无视保护眼,从各种诡异的地形突进在敌方脸上。配合己方的控制技能,拿下人头并不是难事。这也是梦魇最让人着迷的地方。
英雄背景
将一切有知觉的脑海中萦绕的噩梦提取出来,进而融合成一个恶魔般的实体,这就是被人称为魔腾的存在,它已成为一种纯粹邪恶的原始力量。它的外形捉摸不定,一团无面的黑影中睁着一双冰冷的眼睛,身体两侧是一对形状恐怖的刀刃。魔腾摆脱了精神领域的束缚,进入了梦醒后的凡尘世界,寻觅那些在真正的黑暗中疯长的恐惧,作为自己的食粮。
英雄属性

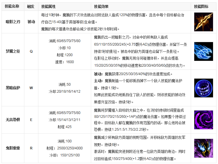
英雄技能

广告位
点击排行
- 2 排行
- 3 排行
- 4 排行
- 5 排行
- 6 排行
- 7 排行
- 8 排行
- 9 排行
- 10 排行
热点追踪
广告位


