最佳回答
本文由作者推荐
简要回答
微信支付是人们常用的支付方式之一,但与支付宝不同的是,它没有小额免密支付,但是仍有2种支付方式是类似的,下面就一起来看看。
详细内容
- 01
登录微信,在“我”页面进入“支付”;
- 02
进入之后,向下滑动,找到“滴滴出行”;
- 03
点击左上角的“个人信息”,如图所示;
- 04
在个人信息栏选择“钱包”;
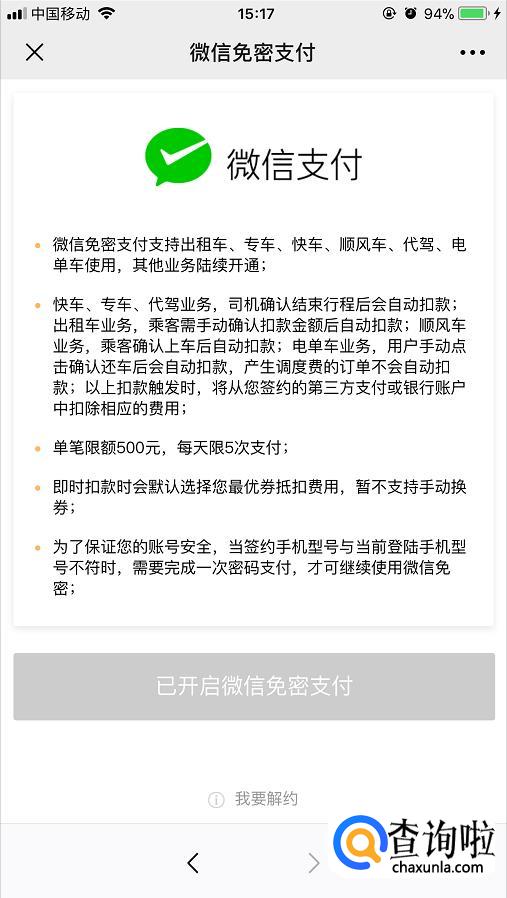
- 05
进入之后就能看见“微信免密支付”,进入;
- 06
选择开启就完成了。
- 07
首先需要在手机中录入指纹才可使用,进入“设置”找到录入指纹的地方;
- 08
如果没有录入过指纹,可以选择“添加指纹”,之后按照提示进行录入;
- 09
录好之后,进入微信“支付”页面,点击右上角三个小点的图标;
- 010
进入之后可以看见“指纹支付”,如图所示,此时是未开启状态;
- 011
选择开启,会让你输入你之前的支付密码;
- 012
输入之后,即可开启指纹支付。

特别提示
滴滴出行免密支付仅限于微信的“滴滴出行”。
广告位
点击排行
- 2 排行
- 3 排行
- 4 排行
- 5 排行
- 6 排行
- 7 排行
- 8 排行
- 9 排行
- 10 排行
热点追踪
广告位



