最佳回答
本文由作者推荐
简要回答
UG10.0准确名称是NX10.0,是西门子公司开发的一款功能非常强大的CAD,CAM软件。

工具/材料
装有NX10.0的电脑
详细内容
- 01
点击左上角的“新建”命令,打开新建对话框。可以看到有很多模块可以选择,选择“建模”模块。对话框底部可以选择创建的文件的文件名和保存路径,按照自己的需要更改。
- 02
顶端会显示进入的模块名称和文件的名称。(NX10.0已经支持中文文件名称了,早期版本不支持。)如图所示。上面会显示很多建模需要的命令。
- 03
点击“拉伸”命令,填好参数,我们就可以画出一个正方体。长用的建模命令有:拉伸,旋转,管道,球,等等。
- 04
下面是“旋转”命令,可以根据线条轮廓旋转出你想要的实体。图片中是设计并造型好的注塑模具。
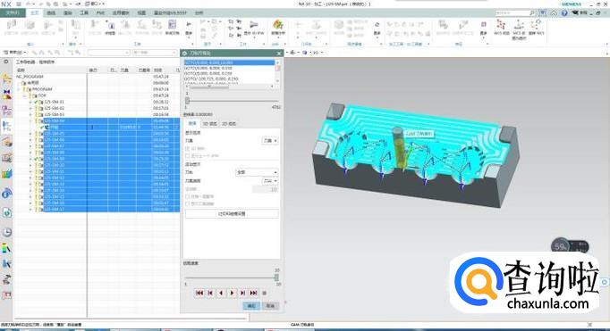
- 05
造型完毕之后可以直接进入“加工”模块编程了,可以说是非常方便的。图片中是编好的程序在进行仿真。检查无误后就可以上机床进行加工了。

特别提示
学习NX需要多看多练,坚持下来才会有效果。加油~
广告位
点击排行
- 2 排行
- 3 排行
- 4 排行
- 5 排行
- 6 排行
- 7 排行
- 8 排行
- 9 排行
- 10 排行
热点追踪
广告位



