最佳回答
本文由作者推荐
详细内容
- 01
在手机桌面点击并登录移动掌上营业厅。
- 02
接着点击右下方我的。
- 03
然后点击中间的可用积分。
- 04
接着就可以兑换话费或流量,根据自己需要而定,下面给大家具体讲解一下兑换话费和流量。
- 05
首先点击兑话费。
- 06
然后根据自己积分的额度兑换下面五个档次的话费即可。
- 07
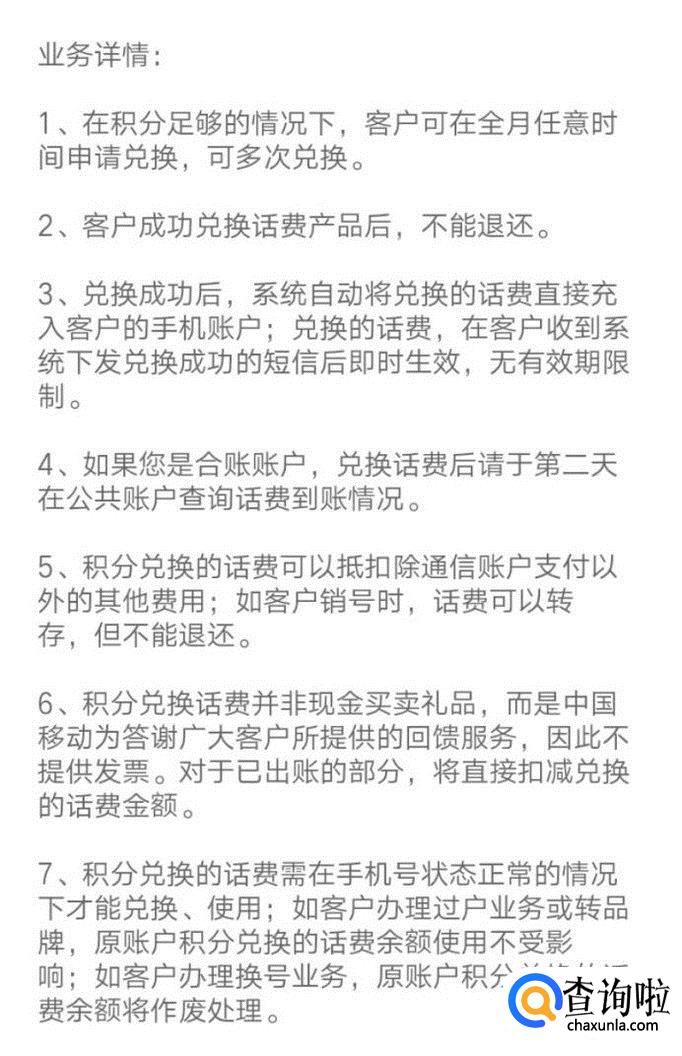
兑换话费的业务详情。
- 08
首先点击兑流量。
- 09
然后根据自己积分的额度兑换下面五个档次的流量即可。
- 010
流量兑换的业务详情。

工具/材料
手机软件 移动掌上营业厅
广告位
点击排行
- 2 排行
- 3 排行
- 4 排行
- 5 排行
- 6 排行
- 7 排行
- 8 排行
- 9 排行
- 10 排行
热点追踪
广告位



