2021年学校放寒假安排时间表是怎样的?
0次浏览 | 2022-10-21 17:56:21 更新
来源 :互联网
最佳回答
本文由作者推荐
详细内容
- 01
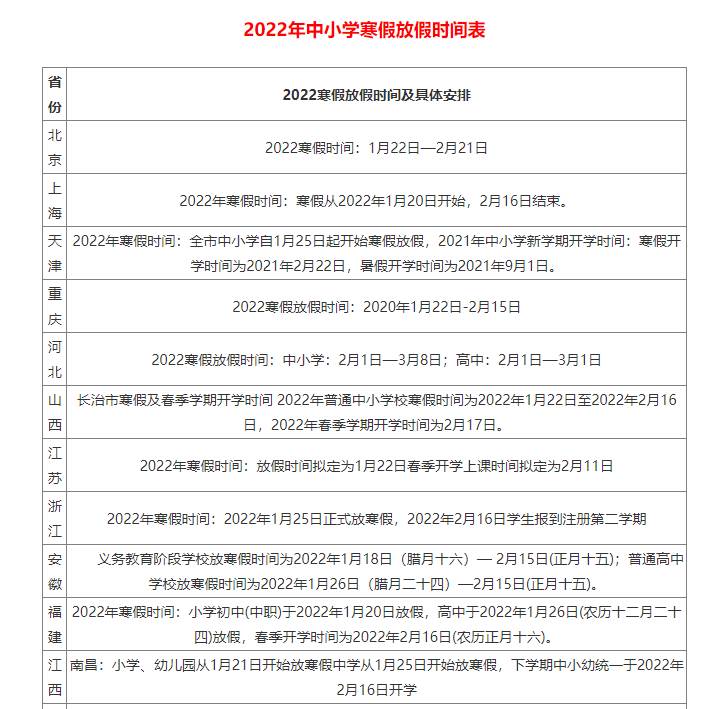
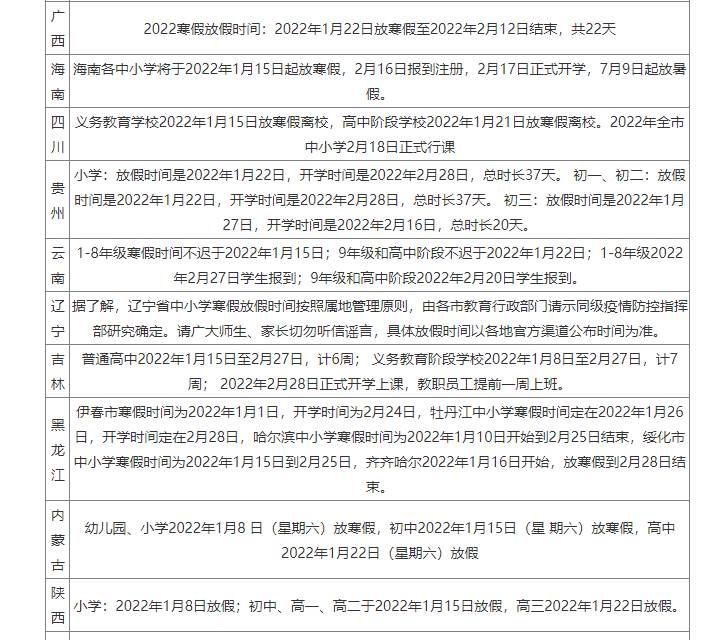
2022年全国各地中小学生的寒假放假时间已经出炉,从时间表上可以看出来学生的寒假放假时间基本都是在1月中旬左右,开学时间是在2月中旬左右。寒假的时长一般是在30天左右,不过有个别地区的寒假时长高达40天。

寒假是孩子们最向往的假期了,同时,连作业也对这个假期格外照顾,相比于暑假,寒假的作业也是特别少的,但是全国各地的环境因素,每个地方放寒假的安排上不尽相同。

从时间表上可以看出来学生的寒假放假时间基本都是在1月中旬左右,开学时间是在2月中旬左右。寒假的时长一般是在30天左右,不过有个别地区的寒假时长高达40天。

北京2022寒假时间:1月22日(星期六)至2月21日放寒假,共4周零2天。上海2022年寒假时间:从2022年1月20日开始,2月16日结束。天津2022年寒假时间:全市中小学自1月25日起开始寒假放假,2022年中小学新学期开学时间为2022年2月22日。
广告位
点击排行
- 2 排行
- 3 排行
- 4 排行
- 5 排行
- 6 排行
- 7 排行
- 8 排行
- 9 排行
- 10 排行
热点追踪
广告位


